Command Palette

Search for a command to run...

Login
ফ্লোচার্ট (Flowchart) নিয়ে আলোচনা 🥰
shakilbabu
Shakil Babu
·6 min read

ফ্লোচার্ট (Flowchart) নিয়ে আলোচনা 🥰

আমরা অ্যালগরিদম সম্পর্কে বেশ জেনেছি বোঝার চেষ্টা করেছি । অ্যালগরিদম হলো কোনো সমস্যা সমাধানের নির্দিষ্ট কিছু ধাপ । আমরা এভাবেও বলতে পারি সমস্যা সমাধানের লিখিত রূপকেই অ্যালগরিদম বলে। আজকে আমার আলোচনার বিষয় হচ্ছে ফ্লোচার্ট (Flowchart)।

ফ্লোচার্ট (Flowchart) কাকে বলে বা কি ?

অ্যালগরিদমের চিত্রভিত্তিক রুপকেই ফ্লোচার্ট (Flowchart) বলে অর্থাৎ কোনো সমস্যা সমাধানের নির্দিষ্ট ধাপসমূহের চিত্রভিত্তিক রুপই হলো ফ্লোচার্ট (Flowchart) ।

কোনো একটা সমস্যা সমাধান করার সময় প্রথমে আমরা অ্যালগরিদম উন্নয়ন করি তারপর সেই অনুযায়ী যেকোনো একটা প্রোগ্রামিং ভাষা দিয়ে ইমপ্লিমেন্ট করি ।

কিন্ত অনেক সময় আমাদের বেশ বড় সমস্যা সমাধান করার প্রয়োজন হয় তখন অ্যালগরিদমের পাশাপাশি যদি ফ্লোচার্ট (Flowchart) ও উন্নয়ন করি তাহলে প্রোগ্রাম ইমপ্লিমেন্ট করতে খানিকটা সহজ হয়। অথবা কোনো একটা সমস্যা সমাধানের অ্যালগরিদম ও ফ্লোচার্ট (Flowchart) উন্নয়ন করা থাকলে অন্য প্রোগ্রামার খুব সহজেই সেটি ইমপ্লিমেন্ট করতে পারবে।

তাছাড়া অ্যালগরিদমের চেয়ে দ্রুত ফ্লোচার্ট (Flowchart) দেখে প্রোগ্রামের মূল কার্যকারিতা বোঝা যায় এবং এই অনুযায়ী প্রোগ্রাম রচনা করা যায়।

ফ্লোচার্ট (Flowchart) এর প্রকারভেদ -

ফ্লোচার্ট (Flowchart) দুই প্রকার -

১। প্রোগ্রাম ফ্লোচার্ট এবং ২। সিস্টেম ফ্লোচার্ট

তবে আমরা কোনো প্রোগ্রামের জন্য কিভাবে ফ্লোচার্ট তৈরি করতে হয় তা জানবো অর্থাৎ প্রোগ্রাম ফ্লোচার্ট সম্পর্কে জানবো যা দিয়ে আমরা আমাদের প্রোগ্রাম রিলেটেড সমস্যার সমাধান করতে পারি ।

প্রোগ্রাম ফ্লোচার্ট -

এ ফ্লোচার্ট অনুসারে প্রোগ্রাম রচনা করা হয়। তাছাড়াও প্রোগ্রামে ভূল নির্ণয় , সংশোধন এবং প্রোগ্রাম পরীক্ষার জন্য এ ফ্লোচার্ট ব্যাবহার করা হয়। নিম্নে প্রোগ্রাম ফ্লোচার্ট এর কিছু কমন সিম্বল নিয়ে আলোচনা করা হলো ।

১। শুরু / শেষ প্রতীক-

01.png

আমরা জানি যে, কোনো একটা অ্যালগরিদম লিখার সময় আমাদের প্রথমে প্রোগ্রাম শুরু লিখতে হয় এবং শেষে প্রোগ্রাম শেষ বা শুধু শেষ লিখলেই হয়। ফ্লোচার্টে(Flowchart) এই শুরু এবং শেষ করার জন্য উপরোক্ত ডিম্বাকৃতির প্রতীক ব্যাবহার করা হয়। এবং এই সিম্বলের ভেতরে start এবং end লিখা হয়।

২। ইনপুট / আউটপুট প্রতীক -

02.png

যখন কোনো ভ্যালু ইউজারের কাছে থেকে নেওয়া হয় অর্থাৎ ইনপুট এবং যখন কোনো ভ্যালু প্রিন্ট করা হয় অর্থাৎ আউটপুট মোদ্দা কথা ইনপুট/ আউটপুট প্রকাশের জন্য উপরোক্ত সামান্তরিক প্রতীক ব্যাবহার করা হয়।

৩। প্রসেস / প্রক্রিয়াকরণ প্রতীক -

03.png

বিভিন্ন ধরনের গাণিতিক ও যৌক্তিক অপারেশন সম্পন্ন করার জন্য এই আয়তাকার প্রতীক ব্যাবহার করা হয়।

৪। সিদ্ধান্ত গ্রহণ প্রতীক -

04.png

শর্ত বা কন্ডিশন সম্পর্কিত কার্যাদি সম্পাদনের ক্ষেত্রে এই ডায়মন্ড আকৃতির প্রতীক ব্যাবহার করা হয়। এখানে কন্ডিশন অনুযায়ী সিদ্ধান্ত Yes অথবা No হতে পারে।

৫। প্রবাহ রেখা প্রতীক -

05.png

প্রোগ্রাম বা অ্যালগরিদমের ধাপসমূহের ধারাবাহিকতা নির্দেশ করার জন্য উপরোক্ত প্রবাহ রেখা ব্যাবহার করা হয়। অর্থাৎ অ্যালগরিদমের ফ্লো ঠিক কোনদিকে তা বোঝানের জন্যই এই অ্যারো প্রতীক গুলো ব্যাবহার করা হয়।

৬। সংযোগ রেখা প্রতীক -

06.png

যখন কোনো বড় ফ্লোচার্ট (Flowchart) এক পৃষ্ঠায় ধরে নাহ তখন এই সংযোগ প্রতীক ব্যাবহার করে বাকি অংশ অপর পৃষ্ঠায় আঁকা হয়।

৭ । লুপ প্রতীক -

07.png

লুপিং স্টেটমেন্টসমূহকে লেখার জন্য এই ষড়ভূজ আকৃতির প্রতীক ব্যাবহার করা হয়।

এছাড়াও প্রোগ্রাম ফ্লোচার্টে আরও কিছু প্রতীক আছে তবে সবচেয়ে বেশি উপরোক্ত ৭ টি ব্যাবহার করা হয়। যাদের সাহায্যে কোনো সমস্যার ফ্লোচার্ট (Flowchart) তৈরি করা হয়। এখন আমরা উপরোক্ত প্রতীক গুলো দিয়ে দু-একটি ফ্লোচার্ট (Flowchart) তৈরি করা দেখবো ।

সমস্যা ০১ - দুইটি সংখ্যার যোগফল বের করার অ্যালগরিদম এবং ফ্লোচার্ট (Flowchart) দেখাও :-

আমরা কিন্তু অবশ্যই দুটি সংখ্যার যোগফল বের করার অ্যালগরিদম লিখতে পারবো । যদি নাহ পারেন তাহলে আপনি গত পর্বগুলো ভালো ভাবে দেখেন নি বা পড়েন নি । তবুও আমি এই সহজ সমস্যার অ্যালগরিদম লিখতেছি -

08.png

এখন আমরা এর ফ্লোচার্ট (Flowchart) কিভাবে বানাবো ? অ্যালগরিদমের দিকে খেয়াল করুন প্রথম ধাপে কিন্তু প্রোগ্রাম শুরু হয়েছে । তাহলে আমরা জানি যে ফ্লোচার্টে (Flowchart) শুরু এবং শেষ বোঝাতে ডিম্বাকৃতির প্রতীক ব্যাবহার করা হয় ।

এখন অ্যালগরিদমের দ্বিতীয় ধাপে ইনপুটের মান গ্রহণ করা হয়েছে আমরা এটাও জানি যে ফ্লোচার্টে (Flowchart) ইনপুট / আউটপুট প্রকাশের জন্য সামান্তরিক প্রতীক ব্যাবহার করা হয়

অ্যালগরিদমের তৃতীয় ধাপে যোগ করতেছে যা ফ্লোচার্টে (Flowchart) প্রসেস / প্রক্রিয়াকরণ বা আয়তাকার প্রতীক ব্যাবহার করে নেওয়া হয়।

এখন যদি আমরা দুটি সংখ্যার যোগফল বের করার ফ্লোচার্ট (Flowchart) অঙ্কন করি তাহলে সেটি হবে এমন -

09.png

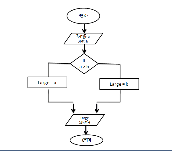
সমস্যা ০২ - দুইটি সংখ্যার মধ্যে বড় সংখ্যা বের করার অ্যালগরিদম এবং ফ্লোচার্ট (Flowchart) দেখাও :-

আশা করি এই সমস্যার অ্যালগরিদম আপনি খুব সহজেই লিখতে পারবেন । যদি নাহ পারেন তাহলে অ্যালগরিদম নিয়ে আগের পোস্ট গুলো পড়ুন । আমি এখন এই সমস্যার ফ্লোচার্ট (Flowchart) তৈরি করবো যা হবে এমন -

10.png

যদি এই সমস্যাটার অ্যালগরিদম আপনি নিজে লিখতে পারেন তাহলে উপরোক্ত ফ্লোচার্ট (Flowchart) বুঝতে আপনার বেগ পেতে হবে নাহ । কেমনে কি হইলো তা খুব সহজেই আন্দাজ করতে পারবেন। তাছাড়া এই আর্টিকেলটি আরেকবার পড়ার সাজেশন থাকলো ।

ধন্যবাদ সবাইকে ।

Comments

  • Type and hit enter to post comment
  • For multiline comments, use Shift + Enter
  • You can use markdown syntax for formatting

Cookie Consent

We use cookies to enhance your browsing experience and analyze our traffic. By clicking "Accept", you consent to our use of cookies.

ফ্লোচার্ট (Flowchart) নিয়ে আলোচনা 🥰 | TechDiary